

地址:北京市密云区高岭镇政府办公楼
王经理 13393261468
Q Q:514468705/1049705527
邮箱:jhcxkj@163.com
1 数据中心基础设施的相关标准与分级概述
目前国内外与数据中心有关的工程建设标准主要有《电子信息系统机房设计规范》(GB50174-2008)、《电信专用房屋设计规范》(YD/T5003)、《美国通信工业协会(TIA)发布的《ANSI/TIA-942,Telecommunications Infrastructure Standard for DataCenters(数据中心的通信基础设施标准)》,它们是数据中心建设定位、功能指标、设计技术、施工工艺、验收标准等的具体技术要求与体现。其中TIA-942是国际上第一部较为全面地以数据中心为对象的技术规范标准,它为现代的机房工程建设提出了新的设计理念、系统构架与技术指标,并给出了许多技术与系统的工程建议与指导。
在国内标准GB50174-2008中,主要从机房选址、建筑结构、机房环境、安全管理及对供电电源质量要求等方面对机房进行分级,分为A(容错型)、B(冗余型)、C(基本型)三个级别。
TIA-942中主要是根据数据中心基础设施的“可用性(Availability)”、“稳定性(Stability)”和“安全性(Security)”分为四个等级:Tier I、Tier II、Tier III、Tier IV。其中这四个等级可用性的划分是源于美国标准The Uptime Institute的《采用分类等级的方式定义场地基础设施性能的工业标准》,在该标准中,依据工程需求与实践,提出了场地基础设施的分类等级的体系框架,针对数据中心的关键设备期望达到“五个九”即99.999%的系统应用可用性的需求,提出了要与之相匹配的机房场地基础设施(电源配电、暖通空调以及其他的相关系统)的可用性等级指标。
2 数据中心各等级的技术特征
(1)GB50174的机房分级
国家标准GB50174-2008规定,国家电子信息系统机房应划分为A、B、C三级。设计时应根据机房的使用性质、管理要求及其在经济和社会中的重要性确定所属级别。
①A级符合下列情况之一的电子信息系统机房应为A级:
*电子信息系统运行中断将造成重大的经济损失;
*电子信息系统运行中断将造成公共场所秩序严重混乱。
②B级符合下列情况之一的电子信息系统机房应为B级:
*电子信息系统运行中断将造成较大的经济损失;
*电子信息系统运行中断将造成公共场所秩序混乱。
③C级不属于A级或B级的电子信息系统机房为C级。
GB50174标准中与后备电源相关的技术要求如表1所示。

(2)TIA或The Uptime Institute标准的数据中心分级
根据TIA或The Uptime Institute,数据中心机房可分为四级:由“等级Tier I”(没有冗余部件组成的系统)到“等级Tier IV”(有冗错部件和可实现不间断维修的系统)。下面就每个等级的特性描述,及其在数据中心中的设备类型、配置要求和技术特性等内容进行逐一介绍。
①等级Tier I——基础设施基本配置
“等级Tier I”的数据中心对有计划或无计划的运营中断反应敏感,该类数据中心通常配有计算机系统、电力分配系统和冷却系统,可能还包含有活动地板等设施,同时配置有一组UPS或者一台发电机组。
该等级数据中心中的关键负荷可以达到设计值的100%容量,如果已配置有UPS或者发电机组,它们均是由单个模块组成的系统,并且存在着可能的单故障点。
该等级数据中心可以根据需要,通过停止设备运行来进行预防性维护和检修工作,而在紧急状态下则可能需要停止设备运行来进行现场检修。数据中心内任何设备故障、操作错误以及异常情况都将引起数据中心的运营中断。
该等级数据中心是由单路电力和冷却输配链路组成的系统,没有系统冗余部件和备份能力。
②等级Tier II——基础设施部件冗余
“等级Tier II”数据中心采用了设备冗余部件,要比“等级Tier I”数据中心的备份能力强。
该等级数据中心内装有高架活动地板、UPS或发电机组,动力系统设计为N+1模式,采用单一的分配链路环节。关键负荷可以达到设计值的100%容量。
该等级数据中心可以根据需要,通过备份设备顺序独立运行,完成预防性维护和检修工作,而在紧急状态下则可能需要停止设备运行来进行现场检修。
该等级数据中心是由单路电力和冷却输配链路组成的系统,并在该链路中配置有冗余的系统部件和功能。
③等级Tier III——基础设施链路冗余
“等级Tier III”数据中心内的基础设施具有链路冗余能力,当某一链路环节出现故障时,系统会自动切换到备份链路,保证数据中心运行的连续性。
该等级数据中心的电力和空调系统设置有多个链路,其中至少有一个链路配置了N+1冗余部件,任何一个链路上的设计负荷量不超过总负荷量的90%。
该等级数据中心可以根据需要,选择某一链路投入运行,同时对另一链路进行维护或维修,而不会影响数据中心的正常运行。
该等级数据中心具有冗余能力的链路通常具有故障容错能力,如该链路出现故障,系统自动切换到另一链路继续运行。
④等级Tier IV——基础设施系统容错
“等级Tier IV”数据中心内的基础设施具有容错能力,当某一部分环节出现故障时,系统会自动切换到备份环节,保证数据中心运行的连续性。
该等级数据中心的电力和空调系统设置有多个链路,每个链路配置了N+1冗余部件,在一个链路上的设计负荷量不超过总负荷量的90%。
该等级数据中心中的全部计算机硬件设备需要具有故障容错的双电源输入功能,确保系统双链路配置功能。
该等级数据中心通常由多条电力和冷却分配链路组成,每条链路中配置有冗余的组成部件,并且具有故障容错能力。
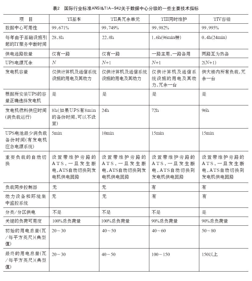
国际行业标准ANSI&TIA-942关于数据中心分级的一些主要技术指标如表2所示。

3 TIA或Uptime分级与GB50174-2008分级的关系
单从UPS后备电源的配置看,GB50174-2008与TIA-942或Uptime标准的分级对应关系如表3所示。

4 数据中心供电系统的分级配置
(1)TierⅠ或C级数据中心的配置
TierⅠ或C级数据中心的供电系统配置如图1所示,具有单一的供电路径。尽管可能有N台UPS或者N台发电机并联运行,但是在这些系统上的关键负荷的容量能达到单机容量N倍的100%。

从系统架构看,系统有多个单一的故障点。无计划的供电线路故障与和有计划设备维护都可能导致系统供电的中断,如年度预防性检修和修理、紧急状态下的频繁地关闭设施或基础设施组成器件的故障、操作错误,都将引起数据中心运营的中断。
(2)TierⅡ或B级数据中心的配置
TierⅡ或B级数据中心的供电系统配置如图2所示,与TierⅠ或C级一样,仍然具有单一的供电路径。但是在UPS和发电机设备的配置上,实现了N+1的冗余配置。

从系统架构看,系统仍然有多个单一的故障点。但无计划的UPS设备故障或有计划的UPS设备维护,基本不会导致系统供电的中断。相比TierI或C级,增加了系统的可用性。
(3)TierⅢ或A级数据中心的配置
Tier Ⅲ或A级数据中心的供电系统配置如图3所示,与TierⅠ、TierⅡ或C、B级不同的是,具有两条互为备份的供电路径,平时一条工作一条备份。

对于动力系统中的所有开关、线路或柜体,所有计划性的部件与路径的相关操作与维护活动不会影响数据中心负载的正常运行。所以,TierⅢ或A级数据中心实现的是可同时维护的数据中心。
Tier Ⅲ或A级数据中心的无UPS供电路径尽管允许市电直接供电,但要求必须配置柴油发电机作为后备。
相比于TierⅡ或B级、TierⅠ或C级,从系统架构看,已经没有单一的故障点,但是对于无计划的活动,例如设备基础设施的零部件,在运行中或者自然的情况下发生故障,或者在维护时出现市电突发中断等情况,还是会引起数据中心的运行中断。
(4)Tier Ⅳ或A级数据中心的配置
Tier Ⅳ或A级数据中心的供电系统架构及设备配置如图4所示,TierⅣ或A级数据中心负载具有两条互为热备的供电路径,平时每条路径各承担50%的负载;在一条路径故障或计划维护时,全部负载切换到另一路,所以所有路径中的设备容量都具备全额支持数据中心负载的能力。

在TierⅢ或A级的基础上,TierⅣ或A级的数据中心不仅具有能够进行任何有计划的维护活动不会对关键的负荷造成中断的能力,而且一次无计划的故障、运行错误或者误操作事件也将不影响关键的负荷。TierⅣ或A级数据中心也要求全部计算机硬件具有双电源输入。所以相比TierⅢ或A级,TierⅣ或A级数据中心的供电系统实现了从可并行维护到冗余容错的保障等级飞跃。
TierⅣ或A级数据中心动力链路中的UPS容量可以配置成2N,也可配置成2(N+1)在一个系统上涉及的关键的负荷不应超过总负荷量的90%。
5 结束语
国内外标准GB50174-2008和TIA-942对数据中心基础设施的配置提出了相应的分组要求。在数据中心设计时,应根据机房的使用性质、管理要求及其在社会和经济中的重要性来确定其所属等级,并按标准要求对基础设施(本文仅涉及供电系统)进行配置。
关键词:ups电源参数http://www.shuaixingwei.com/list-3-1.html